甘肅省《大力發展裝配式建筑的實施意見》,另附裝配式建筑重點任務分解表
發布日期:2017-08-15 09:27 作者:zzmana
甘政辦發〔2017〕132號
各市、自治州人民政府,蘭州新區管委會,甘肅礦區辦事處,省政府有關部門,中央在甘有關單位,省屬有關企業:
為貫徹落實《中共中央國務院關于進一步加強城市規劃建設管理工作的若干意見》(中發〔2016〕6號)、《國務院辦公廳關于大力發展裝配式建筑的指導意見》(國辦發〔2016〕71號)精神,加快推進我省裝配式建筑發展,經省政府同意,現提出以下實施意見:
一、總體要求
全面貫徹黨的十八大和十八屆三中、四中、五中、六中全會精神,深入貫徹習近平總書記系列重要講話和治國理政新理念新思想新戰略,牢固樹立和貫徹落實創新、協調、綠色、開放、共享發展理念,根據中央城市工作會議決策部署,按照適用、經濟、安全、綠色、美觀的要求,以創新為動力,以綠色建筑發展為方向,以工廠化生產方式為手段,綜合運用各項政策措施,加快推進裝配式建筑發展,促進建筑業轉型升級,增強建筑行業整體競爭力,消化社會過剩產能,提升建筑品質。
(一)發展目標。到2020年建成一批裝配式建筑試點項目,以試點項目帶動產業發展,初步建成全省產業布局合理的裝配式建筑產業基地,逐步形成全產業鏈協作的產業集群;積極爭創國家裝配式建筑示范城市和產業基地。到2025年,基本形成較為完善的技術標準體系、科技支撐體系、產業配套體系、監督管理體系和市場推廣體系。在逐年提高新建建筑中裝配式建筑面積比例的基礎上,力爭裝配式建筑占新建建筑面積的比例達到30%以上。
(二)基本原則。
1.市場主導、政府引導。適應市場對建筑質量、性能、品質等方面要求,堅持以市場需求為導向,發揮建設、設計、生產、施工、科研等產業鏈各有關單位在裝配式建筑中的主體作用,強化政府宏觀指導、政策引導和社會服務,以政策、規劃、標準等手段營造良好的市場發展環境。
2.試點先行、有序推進。開展裝配式建筑項目試點和產業基地建設,帶動其它地區共同發展。各市州政府結合地域條件,制定裝配式建筑發展路徑,因地制宜,循序漸進,以點帶面,有序推進。優先發展鋼結構建筑,積極推進裝配式混凝土結構,在具備條件的地區倡導發展現代木結構建筑。
3.積極引進、產業升級。借鑒發達國家及地區的裝配式建筑成功經驗,積極轉化使用先進成熟的技術標準和管理制度,推進管理模式和技術集成創新,鼓勵應用綠色建筑、智能建筑技術,打造集新理念、新技術、新工藝、新材料于一身的精品工程,提高管理水平和建設效率,注重全壽命周期、全產業鏈的發展,全面提升建筑品質,推動建筑業轉型升級。
二、重點任務
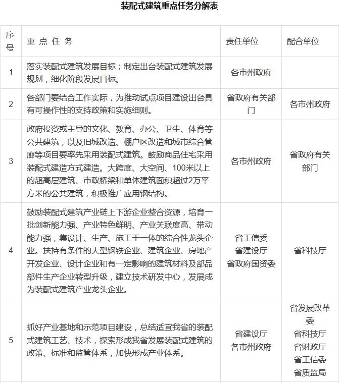
(一)強化試點引領。到2020年,全省累計完成100萬平方米以上裝配式建筑試點項目建設。蘭州市、天水市和嘉峪關市作為裝配式建筑試點城市,要培育、支持和發展3個以上省級裝配式建筑產業基地,積極爭創MN級裝配式建筑產業基地和示范城市。建設、發展改革、國土資源、工信、財政、科技、人社、質監、地稅等部門要結合實際,出臺推動試點項目建設的支持政策和措施。通過試點,總結適宜我省的裝配式建筑工藝、技術,探索形成我省發展裝配式建筑的政策、標準和監管體系,加快形成產業體系,激發市場主體的內在動力,提高人民群眾的認可度,引導我省裝配式建筑有序發展。
(二)抓好項目建設。各市州政府要在政府投資或主導的文化、教育、辦公、衛生、體育等公共建筑,以及舊城改造、棚戶區改造和城市綜合管廊等項目建設中率先采用裝配式建筑。鼓勵商品住宅采用裝配式建造方式建造。大跨度、大空間、100米以上的超高層建筑、市政橋梁和單體建筑面積超過2萬平方米的公共建筑,積極推廣應用鋼結構。
(三)培育龍頭企業。各市州政府要支持本省企業與國外、省外優勢企業合作,提升本省企業技術水平和綜合實力。鼓勵裝配式建筑產業鏈上下游企業整合資源,培育一批創新能力強、產業特色鮮明、產業關聯度高、帶動能力強,集設計、生產、施工于一體的綜合性龍頭企業。扶持有條件的大型鋼鐵企業、建筑企業、房地產開發企業、設計企業和有一定影響的建筑材料及部品部件生產企業轉型升級,建立技術研發中心,發展成為裝配式建筑產業龍頭企業。
(四)加強科技創新。建設、科技、工信、教育等部門要加大對相關單位科研攻關的支持力度,重點研究開發裝配式建筑結構體系、圍護結構體系、填充體系、部品體系及其新型墻體材料、一體化裝修設備及材料,大力發展適用于內外墻的集保溫、隔熱、隔音、承重一體化復合多功能墻材,提高技術集成水平。支持高等院校、科研院所以及設計、施工等企業,圍繞鋼結構、裝配式混凝土結構、全裝修的先進適用技術、工法工藝和產品開展科研攻關,集中力量攻克關鍵材料、關鍵節點連接、鋼結構防火防腐、抗震等核心技術,突破技術瓶頸,提升成果轉化和技術集成水平。
(五)促進綠色發展。各市州政府和省政府有關部門要大力推廣低碳、綠色、環保的新型裝配式建筑材料,加強對可循環利用綠色材料的研究和應用,構建我省綠色建材選用機制,不斷擴大綠色建材的應用范圍和比例,采用新技術、新方法、新材料助力綠色建筑發展。
三、主要工作
(一)完善標準體系。促進裝配式建筑關鍵技術和成套技術研究成果轉化為技術標準。構建與國家、行業標準相配套,覆蓋裝配式建筑部品構件生產、質量安全、裝配施工、檢驗檢測、竣工驗收和運營維護全過程的地方技術標準體系。鼓勵企業和社會組織編制企業標準和團體標準,提高市場競爭力,引導裝配式建筑發展。完善裝配式建筑工程定額計價依據。
(二)提高設計支撐水平。統籌建筑結構、機電設備、部品部件、裝配施工、裝飾裝修,推行裝配式建筑一體化集成設計。設計單位應當轉變設計理念和方式,實現裝配式建筑一次設計,減少二次拆分。設計時應充分考慮本地區的生產、運輸、吊裝等實際情況,強化對裝配式建筑建設全過程指導服務。
(三)培育工廠化生產能力。引導部品部件生產企業及生產基地在我省范圍內合理布局。支持部品部件生產企業完善產品規格品種,促進標準化、專業化、規模化、信息化清潔生產,優化物流管理,合理組織配送。積極引導設備制造企業研發部品部件生產裝備機具,提高自動化和柔性加工技術水平。
(四)發展適用施工技術。引導施工企業推廣應用滿足裝配化施工的施工設備、機具,重點研發應用施工安裝成套技術、安裝防護技術和施工質量檢驗技術,提高部品部件的裝配施工質量和建筑安全防護水平。以試點項目為依托,鼓勵施工企業創新項目組織管理模式,應用結構工程與分部分項工程協同施工新模式。支持施工企業總結編制施工工法,提升整體施工效率和質量水平。
(五)提高信息化技術水平。引導企業深入推進裝配式建筑全產業鏈信息化應用,選用裝配式方式建造的項目應使用建筑信息模型(BIM)技術。鼓勵企業應用建筑信息模型、智能化、虛擬仿真、高精度建筑變形位移監測、物聯網、多表合一遠程計量、建筑能耗監測系統等技術,積極開展智能建筑、智能家居、智慧工地、智慧住區建設,加快信息化技術在裝配式建筑全過程的應用,在試點項目優先采用建筑信息模型、智能化等技術,提高工程信息化應用水平。
(六)提高質量安全水平。完善裝配式建筑工程施工圖審查、部品部件生產、建設監理、質量安全、檢驗檢測、竣工驗收等管理制度,健全質量安全責任體系,落實各方主體質量安全責任。生產單位要建立部品部件檢驗機制,對工程項目構件推行建設、監理駐廠監造制度;設計單位嚴格設計審核校驗。施工單位要加強關鍵部位工序質量安全控制和檢測;監理單位要提升監理能力,嚴格履行監理職責。強化政府監管,嚴肅查處違法違規行為。建立全過程質量責任追溯制度,在部品部件生產、建筑施工等環節,全面推行物聯網等信息技術。
(七)推動一體化裝修。推動裝配式建筑實行全裝修,逐步實現土建與裝修一體化設計、施工。倡導菜單式全裝修,滿足個性化需求。積極推進裝配式裝修發展,提倡采用干法施工,減少現場手工作業。大力推廣整體集成式廚房和衛生間,特別是試點項目要積極引導結構與內裝分離的裝配式裝修技術應用。
(八)推行工程總承包。裝配式建筑原則上應采用工程總承包模式,可按照技術復雜類工程項目招投標。工程總承包企業對工程質量、安全、進度、造價負總責,政府投資工程應帶頭采用工程總承包。引導設計、施工和部品部件生產企業向工程總承包企業轉型。
(九)培養專業人才隊伍。引導企業通過校企合作等多種形式,培養適用裝配式建筑發展需求的技術和管理人才。開展多層次裝配式建筑知識培訓,提高行業監管人員、企業負責人、專業技術人員、經營管理人員的管理能力和技術水平,依托職業培訓機構、職業院校、建筑業企業和實訓基地培育緊缺裝配式建筑所需的技能人才。扶持建筑勞務企業發展,著力建設規模化、專業化的裝配式建筑產業工人隊伍。
四、支持政策
(一)強化用地政策保障。各市州政府要優先保障裝配式建筑項目、部品部件生產企業和產業基地、研發中心建設用地。在土地供應中,可將發展裝配式建筑的相關要求納入供地方案,并落實到土地使用合同中。按照裝配式方式建造的,其外墻預制部分建筑面積可不計入面積核算,但不應超過總建筑面積的3%。
(二)加強產業政策扶持。支持生產企業加快技術改造及轉型升級,積極發展適用于裝配式建筑的部品部件,創新合作模式,不斷提高服務型制造的能力。對符合條件的項目,給予一定的資金支持。采用裝配式建筑的商品房開發項目在辦理房屋預售時,可不受項目建設形象進度要求的限制。對裝配式建筑項目,制定工程建設領域保證金減免政策。對購買裝配式商品住房和成品住房的,住房公積金管理機構、金融機構按照差別化住房信貸政策積極給予支持。對裝配式建筑開發和施工企業,優先辦理資質升級、延期。對引進的省外裝配式建筑骨干企業,積極協調落實招商引資優惠政策。對采用裝配式方式建造的項目,優先支持評獎評優評先。對運輸超大、超寬的預制混凝土構件、鋼結構構件、鋼筋加工制品等的運輸車輛,在物流運輸、交通暢通方面給予支持。
(三)加大財政金融扶持。各市州政府應積極整合資金,創新投入方式,支持裝配式建筑發展,對采用裝配式方式建造的示范項目、產業基地和研發中心通過先建后補、以獎代補等方式給予支持。發揮建設行業社會組織的作用,對符合條件的企業加大信貸支持力度。鼓勵社會資本發起組建促進裝配式建筑發展的各類基金,按照市場運作模式參與裝配式建筑產業發展。
(四)實施稅收優惠減免。符合《享受增值稅即征即退的新型墻體材料目錄》和《資源綜合利用產品和勞務增值稅稅收優惠目錄》的墻體材料和部品部件生產企業,按規定享受稅收優惠政策。對投資建設裝配式建筑產業基地的企業,符合條件的,可認定為高新技術企業,享受相關稅收優惠政策。裝配式成品住房發生的實際裝修成本按規定在稅前扣除。企業為開發裝配式建筑新技術、新產品、新工藝發生的研究開發費用,符合條件的除可以在稅前列支外,并享受相關優惠加計扣除政策。涉及裝配式建筑的技術轉讓、開發、咨詢、服務取得的收入,免征增值稅。
五、保障措施
(一)加強領導,完善機制。建立以省政府分管領導任召集人、省政府有關部門為成員的省推進裝配式建筑發展工作聯席會議制度,聯席會議辦公室設在省建設廳,負責定期溝通協調、專項工作調度、年度通報和約談,統籌協調、指導推進裝配式建筑工作。省建設廳要制定加快推進裝配式建筑試點實施方案,通過示范引領,積極推動我省裝配式建筑發展。各市州政府要切實加強組織領導,完善工作機制,制定裝配式建筑發展規劃,細化階段目標,明確責任分工,切實推進裝配式建筑的發展。
(二)創新機制,形成合力。各級發展改革、財政、國土資源、建設、工信、科技、人社、交通運輸、商務、國資、質監、稅務、金融等部門要加大對裝配式建筑發展的指導和服務力度,充分發揮部門職能作用,加強項目立項、土地出讓等環節管理創新和制度創新,依法進行審批、審核、審查、許可,保障裝配式建筑項目順利推進。
(三)加強考核,強化監督。省推進裝配式建筑發展工作聯席會議辦公室要加強對市州裝配式建筑工作的指導和檢查,年初下達裝配式建筑年度占比任務,定期通報考核,實施專項督查,確保各項任務落到實處。
(四)宣傳引導,形成氛圍。加大對發展裝配式建筑的宣傳和科普力度,通過示范項目現場會、會議會展、專題報道等形式,廣泛宣傳推進裝配式建筑帶來的經濟效益和社會效益,讓公眾全面了解裝配式建筑對提升建筑品質、宜居水平、環境質量的作用,使節能減排、低碳環保理念深入人心,提高裝配式建筑在社會中的認知度、認同度,為推進裝配式建筑營造良好社會氛圍。
附件:裝配式建筑重點任務分解表
甘肅省人民政府辦公廳
2017年8月2日
(此件公開發布)
附件




輕質隔墻板是墻體改革的方向,除了開設廠房,質量評估等重要步驟,其設備選擇也是重中之重,做好前期工作是成功的第一步。優質的設備能夠提高生產效率,節約生產成本,提高企業核心競爭力,鄭州瑪納被稱為“墻板機專家”,歡迎廣大客戶朋友參觀交流。
- 上一篇:輕質復合墻板機設備施工注意事項
- 下一篇:瑪納墻板機用專業鑄就“一流品質”!

